2025-12-05 王偉儒

台灣PON零組件廠商聚焦在全球PON上游產業鏈

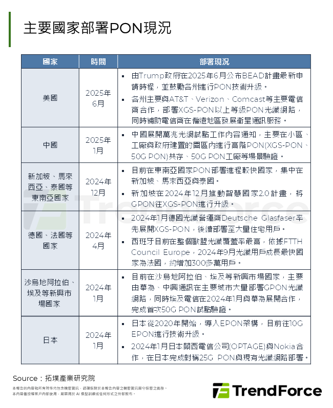
摘要

請輸入您的會員帳號與密碼,即可瀏覽全文

Login 如何購買 下載完整圖片檔案 100.69KB GIF

會員專屬
您好,該資料屬會員權益方可瀏覽,您需成為會員且購買此產業項目權限才可觀看,詳細說明如下:
  • 拓墣產業研究院之「產業資料庫」為付費的會員服務,若您尚未具備會員身份,歡迎您申請加入或是與我們的客服聯絡瞭解。
  • 若您所屬公司機關已具有拓墣會員身份,並且設定予貴公司人員線上申請,請先行移至「申請會員帳號」填寫申請資料後送出,我們會儘快為您審核辦理。若未開放線上申請,請您詢問貴公司的承辦連絡人處理,謝謝。
  • 由於貴公司無採購此產業項目,因此您將無法瀏覽此篇文章,欲查詢貴公司所購買的產業項目明細,請至「會員權益」查詢,謝謝。
  • 客戶服務專線: 02 8978-6498 ext.822
    客戶服務信箱:

請填寫正確的個人資料,以確保我們能將回覆的資訊傳達給您。您的意見送出之後,系統即自動將意見內容轉達給我們的客服人員,並寄送一份電子郵件至您填寫的電子郵件帳號,供您留存。

為必需填寫資料欄位。

您的姓名:

郵  箱:

 連絡電話:

意見類別: 網站功能 研討會 其他

議題主旨:

您的意見:

點擊驗證

確認送出 清除重填

宣傳推廣

新聞稿

AI需求推升4Q25全球前十大晶圓代工產值季增2.6%,Samsung市占提高、Tower排名上升

根據TrendForce最新晶圓代工產業研究,2025年第四季先進製程持續受惠於AI se [...]

NVIDIA算力架構為Scale-Up光互連發展鋪路,預估CPO於AI資料中心滲透率將逐年提升

根據TrendForce最新高速互連市場研究,NVIDIA下世代的AI算力櫃架構顯示,未來 [...]

記憶體與CPU價格雙漲,主流筆電售價恐將上調40%

以建議售價900美元的主流筆電為例,記憶體價格飆漲可能導致筆電價格上漲逾30%;若加 [...]

2025年全球智慧手機產量達12.5億支,Apple、Samsung並列第一

根據TrendForce最新智慧手機研究,2025年第四季得益於Apple新機衝量,全球智 [...]

記憶體漲價衝擊供應鏈,預估2026年全球手機面板出貨年減7.3%

根據TrendForce最新手機面板調查,占手機成本極高的記憶體缺貨、價格攀升,衝擊品牌對 [...]